The process of converting alternating current (ac) into direct current (dc) is called ac-to-dc conversion. To achieve this, a converter is used that takes ac as the input and provides dc at the output. Such devices are known as ac-to-dc converters. In a previous experiment, a non-isolated 12-V ac-to-dc converter was designed. Building on that…
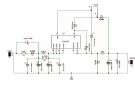
220 V AC to 5V/0.1A DC converter
A reliable 5 V supply is at the heart of countless electronic applications, from chargers and adapters to small-scale embedded systems. In this project, we’ll walk through the design of a compact 5 V power supply that operates directly from the AC mains. To achieve this, we’ve chosen a non-isolated topology — a common approach…
How to design a constant current source using switching topology
In our previous experiments, we designed a current source using a linear regulator. Linear regulators are simple to use but dissipate a significant amount of power, which makes them less efficient and more expensive. As a result, switching regulators are gaining popularity for voltage and current sources. Switching regulators operate on a switching topology, making…
How to build a water level monitoring system with Arduino
In the first part of this series, we designed a temperature and humidity monitoring system using a TFT display. In this project, we’ll create a water (liquid) level monitoring system to measure the amount of liquid in a container, such as a tank or reservoir. Most water level monitoring systems use simple LED indicators or…
Verilog Tutorial 18: How to design a T flip-flop in Verilog
Note: It’s recommended to follow this VHDL tutorial series in order, starting with the first tutorial. Follow the full series here. In the previous Verilog tutorial – 17, we learned how to design a JK flip-flop in Verilog. In this tutorial, we’ll: Write a Verilog program to build T flip-flop circuit Verify the output waveform of the…
Practical implementation of bandpass and band reject filters
Bandpass and band reject filters have the combined benefit of both low- and high-passes. They are made by connecting the low-pass and high-pass of different cut-off frequencies. It is beneficial when you require or want to reject only a particular band of frequencies. They are used heavily in investigating audio released from a black box…
Practical application of hardware filters with real-life examples
In previous articles (including here, here, and here), we discussed the different types of filters available, including examples. If you’ve followed along, you should have an understanding of the frequency components (i.e., attenuating high frequencies when using a low pass filter and the passing frequencies for a high pass filter). You should also be aware…
A filter design example
Filters are used in various fields including telecommunications where bandpass filters are used in speech recognition and modems in the audio frequency range (0 Hz to 20KHz). In the central telephone offices, high-frequency (hundreds of MHz)bandpass filters are used for channel selection. In data acquisition systems, low-pass noise filters and anti-aliasing low-pass filters are required…
Types of filter responses
In this article, we will learn about various filter responses. A filter response helps to understand the difference between a filter’s input signal and output signal. Keeping an eye on filter responses is necessary to analyze their behaviors. To have a better understanding of the processed signal, it is important to analyze that signal and…
What are the two types of hardware filters?
Electronic hardware filters can be classified into two types: active and passive. Active Filters: Filter circuits that consist of active components like transistors and op amps with passive components like resistors, capacitors, etc., are called active filters. Passive filter: Filter circuits that consist of only a resistor, capacitor, and inductor and are tuned to resonate…
What are hardware filters and their types?
Filtering is a technique used to retain the wanted components and remove the unwanted components from the input signal of the system. In signal processing, this can be done by filtering out all other frequencies while retaining a specific frequency range. The signal can be filtered by using two types of filters: software and hardware.…
Verilog Tutorial 17: How to design a JK flip-flop in Verilog
Note: it’s recommended to follow this VHDL tutorial series in order, starting with the first tutorial. Follow the full series here. In the previous Verilog tutorial – 16, we learned how to design a D flip-flop in Verilog, In this tutorial, we’ll: Write a Verilog program to build a JK flip-flop circuit (with preset and clear inputs) Verify…
Verilog Tutorial 16: How to design a D flip-flop in Verilog
Note: it’s recommended to follow this VHDL tutorial series in order, starting with the first tutorial. Follow the full series here. In the previous Verilog tutorial – 15, we learned how to design clocked SR latch circuits in Verilog. In this tutorial, we’ll: Write a Verilog program to build a D flip-flop circuit Verify the output waveform…
How to monitor temperature and humidity on a TFT display with graphics
Monitoring temperature and humidity levels in real-time is essential for various manufacturing processes, as well as for applications in home automation and weather stations. A significant portion of FMCG products requires precise temperature and humidity control to maintain their quality. To achieve accurate control, it’s necessary first to monitor these parameters, meaning they must be…
How to enable Wi-Fi provisioning in ESP32-based IoT products
ESP32 and ESP8266 are popular Wi-Fi development boards commonly used in the Internet of Things (IoT) application development. These Arduino-compatible microcontroller boards are easy to prototype with and suitable for production versions. ESP32 is a powerful 32-bit microcontroller featuring multiple GPIOs, 12-bit ADCs, a DAC, touch pins, and serial interfaces such as I2C, SPI, UART,…
How to best choose the hardware for cloud-based IoT projects
In the previous tutorials, we discussed Internet of Things (IoT) platforms, including AWS IoT Core. Any IoT solution of considerable size or complexity typically requires a platform. An IoT platform simplifies device fleet management, accelerates application development, facilitates data handling and analysis, and facilitates integration with other services. What’s more is that the selected platform…
How to design a heart-rate pulse sensor BPM meter
As health and wellness become increasingly important, the ability to monitor vital signs, such as heart rate, is more valuable than ever. In this circuit design, we’ll build a heart-rate pulse sensor BPM (beats per minute) meter using an OLED display and the widely available Arduino UNO microcontroller. Understanding the project Before we begin, it’s…
How to design a weather station using ESP8266
In this project, we’ll create a standalone web server using an ESP8266 that serves as a weather station, displaying current temperature and humidity readings from a DHT22 sensor. The server will be programmed using Arduino IDE and can be accessed from any device with a web browser on your local network. It will use a…
RPi Python Programming 21: The SIM900A AT commands
In the previous tutorial, we covered how to interface a SIM900A GSM-GPRS modem with Raspberry Pi, Arduino, and desktop computers. SIM900A can communicate data with the controlling device over the universal asynchronous receiver/transmitter (UART), I2C, or SPI protocol. The modem is a piece of mobile equipment with an IMEI number that’s capable of all cellular…
RPi Python Programming 22: Calls & SMS using a SIM900A GSM-GPRS modem
In the previous tutorial, we covered the AT commands that are supported by a SIM900 GSM-GPRS modem. We’ve already discussed how to interface a SIM900A GSM-GPRS modem with Raspberry Pi, Arduino, as well as other microcontrollers and desktop computers. Now, it’s time to use this modem to make and receive calls, and send and receive…